

接修到一臺15kw的歐瑞變頻器,報0C故障,在這里做案例分析拋磚引玉,附上電路圖,供大家參考。

圖一 歐瑞FX2000 15kW變壓器驅動與OC報警電路
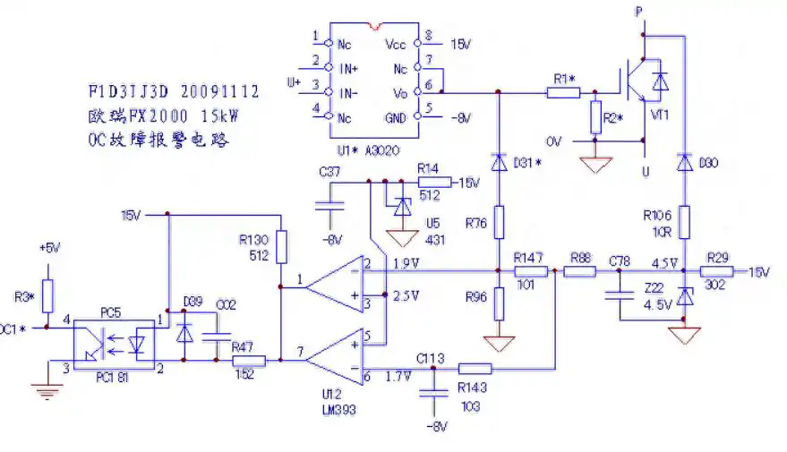
D31、D30與U12構成兩高出低的或非門電路,其輸入與輸出符合“兩低出高、有高出低”的邏輯關系,避免了停機狀態時的誤報警。停機狀態,雖然D30反偏截止,但U1*的6/7腳為低電平,D31*正偏導通(使管壓降檢測信號變為低電平),符合“兩低出高”的 邏輯關系,PC5無導通條件(不報OC故障);U12的在U+脈沖發送期間,D31*反偏截止,如果IGBT能正常導通,則D30正偏導通,仍就符合“兩低出高”的 邏輯關系,PC5無導通條件(不報OC故障)。如果此時IGBT未能正常導通,則此時D31*、D30俱處于反偏截止狀態,管壓降檢測電路形成“兩高出低”的邏輯條件,PC5導通,將OC1*信號輸入MCU主板,達到停機保護的目的。
故障實例:上電,送入啟動信號號,報OC故障。檢測U1*是正常的,將D30的陽極與供電0V短接,以屏蔽OC故障,上電仍報OC故障;此時測Z22的負端為4.5V,判斷R106斷路,停電檢測,在線測量R106電阻值變大,代換后故障排除。
在無脈沖的時候,Z22穩壓在10V,然后R88和R96這兩個電阻精度比別的高,是主要的分壓回路。靜態時從Z22開始的10V到R88、R147、R96、R76、D38構成分壓回路,主要是檢測驅動電路的-8V電壓是否正常。四個電源的檢測回路都是如此,至于為什么要獨立一個比較器來檢測,而不合并,主要是考慮脈沖檢測比較器的穩定工作,如果合并之后,既要是檢測靈敏,又要不產生誤報很難做到。分開和合并其實這里只有一個R147分壓之后的區別,使分壓點稍有差異,提高可靠性。

