變頻器電路原理及檢修方法
變頻器在國內使用日益廣泛和大量,變頻器是相對高電壓和大電流的設備,所以故障率也較高,維修量不少。網上對變頻器維修的討論不少,但從具體電子電路的分析入手來檢修的不多。

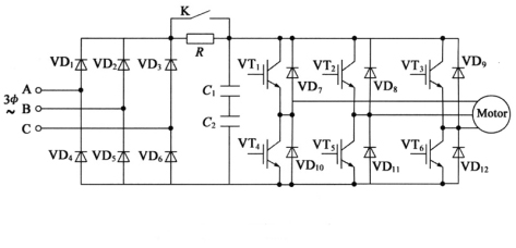
圖1是變頻器的電路結構圖。這是一個AC-DC-AC的變換過程。三相交流電(小功率的變頻器使用單相交流)經整流橋整流后到濾波電容,得到直流電壓。控制器控制六個大功率器件交替導通,電機線圈得到相對高頻的交變脈沖電壓,因為電機線圈電流不能突變,在線圈就會產生類似正弦波的三相交流電流,脈沖電壓的頻率是可控的,而電機的轉速又跟頻率成正比,所以變頻器可以起到控制電機速度的作用。為了很好的控制使用變頻器,在變頻器加入了控制信號輸入輸出電路、電壓電流檢測電路、按鍵及顯示電路、制動電路,當然也少不了電源系統給各功能電路提供電源。主電源由三相整流橋整流得到(小功率的變頻器可見使用單相交流電源),整流后濾波電容充電的瞬間電流很大,對整流橋和電容的沖擊會造成諸多問題。為了避免沖擊,小功率變頻器會在直流母線中串聯熱敏電阻,一般功率的變頻器會使用繼電器觸點并接限流充電電阻的方式。此方式的原理是:變頻器初始上電后,整流后電源通過限流電阻給后級濾波電容充電,串聯的電阻限制了充電電流的大小,一個電壓檢測電路檢測電容上的電壓,當電壓達到某個程度時,控制并聯在限流電阻上的繼電器觸點閉合,此時整流后電源直接連充電電容,此時的電流就沒有變頻器剛剛上電時那么大了。電路既可以避免大電流沖擊,又不致于讓限流電阻長期串聯在主電路中造成能量消耗和對后級的影響。在大功率變頻器中,繼電器則換成了可控硅,其原理也是一樣的,只是可控硅比繼電器機械觸點能夠耐受更大的電流。變頻器停止輸出后,機械負載因為慣性作用會帶動電機繼續轉動,如果要設法使其迅速制動,電機線圈切割磁力線產生很高電壓,電壓經IGBT的C、E極上反并的續流二極管全波整流后加到直流母線,會使直流母線上的電壓升高,這對電路元件會造成損害。能耗制動電路的原理就是通過檢測直流母線上電壓的大小判斷電機是否處于制動狀態,如果電壓高到一定程度,電路控制制動IGBT導通,電容能量通過制動IGBT回路迅速消耗在制動電阻上,結果,電容上電壓迅速下降,機械動能迅速轉化為電阻熱能,電機也就得以迅速停止轉動。回饋制動的原理,在母線電壓判斷上與能耗制動相同,只是將能量回饋給了電網。
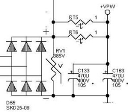
變頻器主電源電路除了各元件的選擇要匹配相應的功率之外,還要考慮電路緩沖問題。我們知道,高壓大容量電容在充電初始階段的充電電流是非常大的,如果不加限制,無論對變頻器電路元件還是變頻器輸入電源的沖擊都是相當大的,因此,變頻器的電路設計上都有相應的對策。在微小功率的變頻器而言,一般采用在充電回路上串聯負溫度系數熱敏電阻(NTC)的辦法,即常溫下NTC的阻值較大,電路初始通電時可保證電容充電電流不會太大,一旦通電后NTC因發熱阻值減小,此時電容的電壓已經達到較高水平,因此充電電流既不會特別大,也不會影響電容向后級供電的需求。如圖2所示,三相交流電壓經橋式整流后串聯RT5及RT6兩個NTC給高壓電容C133及C163充電。

中小型功率的變頻器的充電保護電路往往使用充電電阻和繼電器的組合來實現緩沖保護。如圖3所示,交流電源整流后通過串聯的充電電阻R給電容充電,內部電路檢測充電電壓的大小,當電容電壓上升至大于某個值時,繼電器動作,觸點K將充電電阻R短路,此時電流整流后直接給電容充電,因為電容上已經充電到一定電壓,屏蔽充電電阻直接充電的電流沖擊已經很小。電路的設計既避免了初始大電流的沖擊,又避免了充電電阻對電路的持續影響。

大功率的變頻器,其主電源電路的緩沖電路,原理結構與中小功率變頻器差不多,只是將繼電器換成了可控硅,可控硅不存在繼電器機械觸點的沖擊,可通過很大的電流,可靠性也得以提高。

普通的變頻器整流濾波電路,其直流母線上的電壓,由于后級的負載變化而變得不穩定,電機制動減速作用產生的能量不能回饋電網,也導致直流母線電壓的上升,對電路元件造成沖擊。所以在高性能的變頻器中,設計有可控的直流饋電電路。如圖4所示,三相交流電源串聯電抗器后通過并聯在IGBT的C、E之間的二極管給電容充電,如果IGBT都不導通,這跟普通的橋式整流沒有什么區別,而一旦IGBT有了合適的開關動作,電抗器回路被迫處于通斷狀態,其上產生的自感應電壓就會疊加在電容上,因此,在電容上就可以得到比橋式整流更高的電壓,可達600VDC以上。電容上的電壓通過電子電路檢測反饋到主控制板,主控制板精確控制6個IGBT的導通時序,既可以控制電抗器的電壓正向疊加于電容,也可以控制電抗器電壓在變頻器制動減速時反向疊加于電容,此時電容上的電荷能量就回饋給電網,因此電容上的直流電壓非常穩定。這電路有點類似于開關電源或者有源功率因數校正電路的Boost升壓電路原理,通過電感和電子開關的配合來提升電容上的電壓。
高壓大電容容量下降、限流電阻開路、繼電器觸點損壞、繼電器驅動電路異常、整流橋燒壞、制動IGBT異常、驅動模塊異常,是變頻器主電路常見的故障。高壓大電容容量下降,會導致變頻器啟動后負載加大時主DC電壓能量供應不上,電壓跌落過大,變頻器低壓報警,而變頻器制動時,電容容量不足又容易導致電容電壓迅速上升,變頻器過電壓報警。限流電阻開路,則后端電容沒有充電回路,變頻器上電后主電容沒有電壓。如果小功率變頻器控制板電源取自主電源,則控制電源都不會有電壓,變頻器通電就沒有任何反應。如果繼電器損壞,或者繼電器線圈電流回路不上電,即變頻器通電后繼電器沒有吸合(使用可控硅上電緩沖控制的變頻器,可控硅沒有被觸發導通),則后級電路電流全部經過限流電阻,變頻器啟動后,電流增加,限流電阻分壓增加,直流母線電壓下降,會導致變頻器低壓報警。如果不報警,會因為限流電阻長時間通過大電流而燒斷。所以,碰到限流電阻燒壞,維修不能僅僅只是換一個電阻,還要檢查繼電器的好壞及其控制電路的好壞。
變頻器的開關電源和普通的AC-DC開關電源結構差不多,要能滿足多路電壓的需要,典型的變頻器開關電源,包括主控制MPU電路電源(5V或3.3V)、主控制模擬電路電源(±12V或±15V)、I/O電路電源(24V)、驅動電路下橋臂驅動電源(15-20V)、驅動電路上橋臂3路獨立驅動電源(15-20V),另外還可能設置一個DC-DC轉換模塊,提供通訊電路的獨立電源(5V)。各路電源的取得,有些設計成一個開關變壓器的多路獨立副繞組整流濾波輸出,有些設計成開關變壓器副繞組只提供主控電路5V電源和I/O部分的24V電源,而驅動電路的電源再由24V部分經DC-DC變換得到。變頻器開關電源維修方法參見前面部分的開關電源維修。
變頻器的主控板電路可視為一個單片機系統,它包括了MPU、存儲器、人機交互界面、I/O及通訊部分,還糅合了CPLD、DSP等大規模集成電路,內置軟件算法,配合電壓電流的適時檢測信號,達到精準控制。對主控板電路的理解和檢修可以完全按照單片機電路來對待。
變頻器驅動控制電路是以驅動光耦為中心的,弱電控制強電的轉換樞紐,在幾乎所有的變頻器設計中,此類電路幾乎形成了固定的模式,即:控制6個IGBT,使用6個光耦,需要4組獨立電源。下橋臂的3個IGBT因為發射極E連接在一起,3個光耦輸出端電源就可以共用一組。

以IGBT專用的驅動光耦PC923為例,如圖2.77所示,來自MPU的TTL電平信號控制PC923內部LED的發光,LED不點亮時,PC923輸出O2是與GND導通的,功率管的門極G和源極S接近-12V的反偏置電壓,功率管完全截止;PC923內部LED點亮時,O2和VCC導通,功率管的門極G和源極S接近+12V的正向電壓,功率管導通。6個驅動光耦都是一樣的結構。
變頻器通電之前,應該先檢測驅動模塊是否大致正常。方法是,數字萬用表選擇二極管檔,黑表筆接母線電壓正極P,紅表筆分別點測U、V、W輸出,測試上端驅動橋電路,應該都顯示導通0.5幾伏正向管壓降,如果顯示短路,則相應的IGBT短路擊穿,如果沒有正向壓降或者顯示值過大,超過0.8V,則模塊內部二極管損壞;然后紅表筆接母線電壓負極N,黑表筆分別點測U、V、W輸出,應該都顯示0.5幾伏正向管壓降,下端橋電路情況應該與上端情況一樣。在變頻器上電之前還應該測試驅動電路是否每一路都有效可控,以免上電就炸功率模塊或者驅動不良。測試的方法是,不要加母線電壓,只加控制電壓,就是想辦法不讓驅動模塊的PN之間有高電壓。給開關電源上電后,檢查驅動光耦電源是否正常,然后使用指針表x10Ω檔依次在光耦輸入端注入電流,同時使用數字表二極管檔檢測對應的IGBT是否導通,如果每一個IGBT都可以控制導通和截止,且當IGBT截止時G、E之間是負電壓,且當IGBT導通時G、E之間是正電壓,說明驅動電路大致沒有問題。為了確保驅動電路和IGBT完全沒有問題,還要做進一步的檢測,因為雖然以上檢測方法可以確認驅動電路能夠有效動作,但是高速脈沖驅動的情況并沒有被模擬到,如果某些驅動部分元件的特性變差,變頻器高速運行時可能出現問題,另外因為此時模塊還沒有加高電壓,高電壓下模塊的表現如何也未知。進一步測試,可以將數字電橋置于電容測試檔,10khz,1V輸出電壓,D值,在線測試上橋三路IGBT的G、E之間電容,然后測試下橋三路IGBT的G、E之間的電容,電橋顯示的電容量和D值,上橋三路應該一致,下橋三路也應該一致,如果哪一路電容量或D值和其它兩路差別較大,就判斷這一路存在問題,然后從這一路入手檢測,找出對應的原因。最后對各IGBT進行耐壓測試,保證IGBT的耐壓符合數據手冊的規定。
變頻器的直流母線電壓是重要的檢測對象,檢測分為比較檢測和定量檢測兩類。比較檢測是將檢測到的電壓和設定電壓相比較,判斷電壓到位、過高或過低,及時輸出控制信號,要求反應速度快;定量檢測將檢測到的電壓進行數字量化,提供給主控板做數據處理。

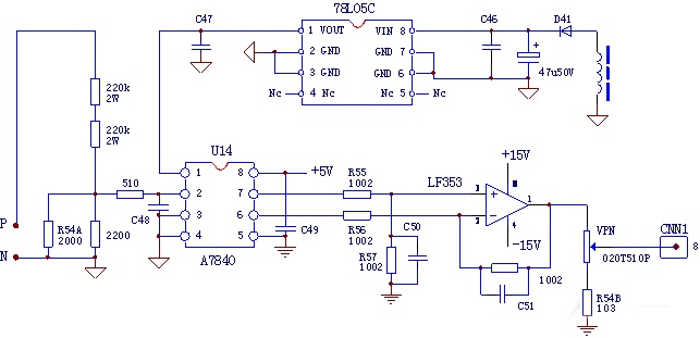
圖6所示是一款變頻器電壓檢測電路。直流母線電壓經過兩個220KΩ降壓電阻,在另兩個2kΩ和2.2kΩ并聯的電阻上得到一個隨母線電壓成正比變化的mV級電壓,這個電壓加到隔離放大器A7840的輸入腳第2、3腳之間,經過8倍的幅度放大,在6、7腳輸出。運算放大器LF353和周邊元件組成差動放大器,輸出電壓大小是U14的6、7腳的電壓差值,雖然電壓幅度沒有放大,但電流驅動能力提高,輸出電壓經電位器取樣調節到合適的幅度再送后級電路處理。A7840的輸入端電源和輸出端電源是隔離的,輸入端電源是由開關變壓器的一組副繞組經整流、濾波及78LC05穩壓后得到。輸出端電源則是和主控板共用的。
電壓檢測電路容易損壞的是隔離放大器如A7800、A7840之類的芯片,這類芯片可以在線檢測,方法是:控制電源通電后,萬用表mV檔分別測試輸入電壓即2腳對3腳之間的電壓,然后再測試輸出電壓即6腳對7腳之間的電壓,輸出電壓應該是輸入電壓的8倍,如果相差較大,則隔離放大器芯片損壞。另外一個比較有效的判斷方法,就是當2,3腳輸入電壓是0mV,輸出電壓7腳對6腳電壓低于-20mV(例如-23mV),則判斷隔離放大器損壞。另外有些電壓檢測電路是非隔離的,但是電壓采樣電路的結構是一樣的,經常容易損壞的是接正極P端的取樣電阻,此電阻開路或阻值變大會引起低電壓報警。
小功率變頻器的電流檢測電路是采用在輸出回路串聯mΩ大小的采樣電阻,在電阻上產生mV級的電壓降,這個電壓既不會給輸出回路帶來影響,又能符合隔離放大的輸入范圍。大功率變頻器的電流檢測則是采用霍爾傳感器,利用輸出導線穿過傳感器產生的磁場大小來測定電流大小,霍爾傳感器輸出一個跟電流成正比的電壓或電流信號,信號再送后級電路處理。

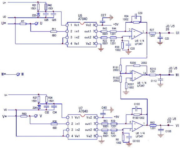
圖7是串聯電阻方式的變頻器電流檢測電路,在U相和V相分別串聯了采樣電阻R7 、R60,W相沒有串聯采樣電阻,但是知道U、V相電流后可以計算得到。當采樣電阻有電流流過時,產生的電壓降加到A7840的2、3腳,經過隔離放大8倍后從6、7腳輸出。這些電流是有方向性的,A7840的6、7腳輸出電壓差值可能是正的,也可能是負的,但U、V、W三相電流的代數和為0,根據這一規律,已知U、V相電流大小方向,就可以采用運算放大器的加減法電路來設計得到W相電流的大小方向。圖8是常見霍爾電流檢測器及接線方法,檢測器使用雙電源,M腳是電流輸入輸出腳,M腳和0V端接有取樣電阻RM,通過RM的電流方向和大小可以反映穿過霍爾電流檢測器的電流方向和大小,即可在M端取得反映大電流的方向和大小的電壓。

變頻器電流檢測電路損壞會導致電路過流報警。有時候電機轉動時會有異響卻并不報警,這往往是電流檢測電路的問題,因為檢測到的某一相電流與實際電流并不一致,導致變頻器輸出力矩失算,造成三相不平衡,從而擠壓電機軸承,發出異常聲音。
對于使用隔離放大器檢測電流的電路,維修檢測方法和上面介紹的使用隔離放大器檢測電壓的電路差不多。對于使用霍爾電流檢測器的電流檢測電路,維修注意重點檢測霍爾檢測器是否失效。可以在變頻器沒有運行,0電流時檢測器信號輸出電壓應該也是0V,如果和0V偏離太大,1V以上,則電流檢測器損壞。也可以使用導線在霍爾檢測器穿心孔繞多幾圈,導線通電后,對比檢測兩個霍爾電流檢測器輸出電壓大小,不應該出現明顯差異。
變頻器驅動電路維修的常見故障原因分析